반응형
2019.06.08 초보 블렌더들의 실수 ( 면의 뒤집힘 현상)
블렌더 학습일지. Blender 3D - > Unity 임포트 시에 Face가 깨지는 현상이 발견된다. 여태까지 이유를몰라 뒷전으로 넘긴것을 수정하도록 했습니다. 이유는 면이 뒤집혀서 입니다. 앞에있어야할 면이
sin15348.tistory.com
우선은 관련 링크입니다. 감사합니다.
모 튜토리얼 따라하다가 지브러시에서 면이 뒤집힌 걸 보고 고치는 방법을 알아봤습니다. 영상에서 배웠었는데 까먹었었거든요. ㅠㅠ
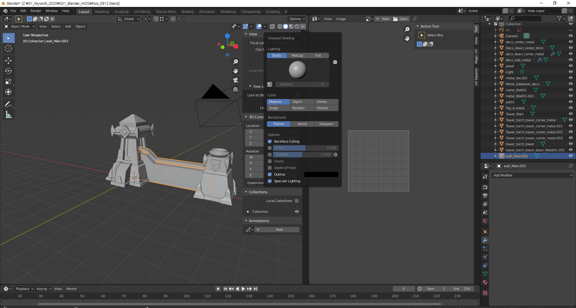
뒤집어 졌는지 보려면 스크린샷처럼 확인 합니다.

가운데 뜬 창에 Backface Culling을 체크합니다.( 창은 위쪽 쉐이딩 설정끝 화살표를 누르면 나옵니다)
그 상태서 뒤집어진 게 보이면 위의 링크처럼 하시면 됩니다.
-에디트모드-매쉬- 노멀(alt+N)- 플립들 선택(쉬프트+N 또는 쉬프트+컨트롤+N)
'그래픽 관련 자료들' 카테고리의 다른 글
| 3D Max - 면흐름을 그대로 엣지 이동하기 (0) | 2021.11.23 |
|---|---|
| 스케치업 - 건축 익스텐션 1001bit 튜토리얼 링크 (0) | 2021.05.10 |
| 블렌더-오토백업 및 파일 관리 페이지 링크 (2) | 2020.09.14 |
| 서브스턴스 페인터 -앵커포인트 튜토리얼 링크 (1) | 2020.08.25 |
| 모듈작업 튜토리얼 (0) | 2020.07.27 |
댓글